
新闻中心
一、LIN的出现
随着汽车ECU越来越多,如ABS,电控门窗,电子燃油喷射装置。如果仍然采用常规的点对点布线方式,如图1所示,将会导致车上信号传输线数目的急剧增加,从而带来线束的冗余及维修成本的提高。这就对汽车的线束分布及信息通讯提出了更高的要求。总线技术可以实现信息的实时共享,解决了传统布线方式中线束多,布线难,成本高等问题,CAN(Controller Area Network)总线技术应运而生,如图2所示。

图1 传统汽车线束链接

图2 车辆CAN总线通讯
作为解决此问题的对策,引入了多点通信协议。顺利获得引入CAN多点通信协议,可以在不增加配线的前提下接入更多的传感器和执行器。但是,对于传感器和执行器的局域网络通信不需要像动力系统和底盘系统那样对于通信速率和可靠性上有很高的要求,从成本来看未必是最合适的设计,于是就有了LIN(Local Interconnect Network),顺利获得采用LIN可以构筑简单、低成本的局域网络,如图3所示。

图3 LIN能够构筑简单廉价的局域网
1.1 LIN的主要特点
二、LIN网络节点的硬件实现
LIN的ECU网络节点硬件实现由传感器或者执行元件、LIN协议控制器、LIN收发器构成,如图4所示。LIN网络采用一主多从的方式,即一个主机控制多个从机,LIN网络推荐的最大节点个数为16,最长总线长度为40米,如图5所示。

图4 LIN的网络节点

图5 LIN的一主多从网络节点配置
随着新能源及自动驾驶和汽车上新增的功能越来越多,汽车车上电子元件的日益增多,需要的LIN节点收发器也越来越多,这就对有限PCB布板空间中的ECU电子设备提出了更多的要求。
汽车应用领域国产领先IC设计厂商u支付在单通道收发器的基础上,于2022年推出了国产双通道SIT1022Q和四通道SIT1024Q的LIN收发器,其分别集成了两个和四个单通道LIN收发器,当需要使用多个LIN收发器,而布板空间受限的时候,使用SIT1022Q或者SIT1024Q可以节约PCB布板空间和BOM器件,也节约成本。
2.1 功能描述
SIT1022Q/SIT1024Q是一款应用于LIN协议控制器和物理总线之间的接口芯片,可应用于乘用车和工业控制等领域,传输速率高达20Kbps。SIT1022Q/SIT1024Q在发送数据输入端(TXDx)接收协议控制器发送的数据流,并将其转换为具有最佳压摆率和波形整形的总线信号;LIN总线上的输入数据由SIT1022Q/SIT1024Q的接收器接收后,顺利获得RXDx端口转换成低压的逻辑电平信号输出至外部的微控制器。此器件兼容“LIN 2.x/ISO 17987-4:2016 (12V)/SAE J2602”标准。
此外,SIT1022Q/SIT1024Q还有以下特点和优势:
兼容K线;
内置过温保护功能(热关断);
内置显性超时功能;
内置 30kΩ 总线上拉从机电阻;
总线限流保护功能;
电池掉电检测功能;
极低功耗的休眠模式与待机模式,休眠模式低至5uA;
支持远程唤醒;
输入电平兼容 3.3V/5V 器件;
优秀的电磁兼容(EMC)能力。
2.2 封装及引脚说明
SIT1022Q包含两个LIN收发器通道,每个通道给予独立的模式控制(引脚SLP1_N、SLP2_N为模式控制引脚),为了支持LIN电路板设计的可扩展性,SIT1022Q固定的下半部分兼容单通道LIN收发器,如SIT1021Q,SIT1027Q和SIT1029Q,这使得LIN软件驱动程序可以重用,其SOP封装和DFN封装如图6,引脚功能如图7。


图6 SOP和DFN封装及引脚图

图7 SIT1022Q引脚功能图
SIT1024Q是一个具有四个通道的LIN设备,其QFN封装如图8。每个通道都给予了独立的控制模式(引脚 SLP1_N、SLP2_N、SLP3_N、SLP4_N为模式控制引脚),每个LIN通道的工作模式等同于单通道LIN收发器SIT1029Q,这使得LIN软件驱动程序可以重用。

图8 SIT1024Q的QFN封装及引脚示意图

图9 SIT1024Q引脚功能图
2.3 特性

图10 SIT1022Q特性图

图11 SIT1024Q特性图
2.4 工作模式
图12 工作模式示意图

表1 工作模式描述
2.5 失效安全保护特性
为防止SIT1022Q/SIT1024Q使用过程中出现的功能或者损坏的失效风险,产品从设计端考虑进行预防,其预防失效的安全特性一致,如表2所示。

表2 失效安全特性
2.6 典型应用
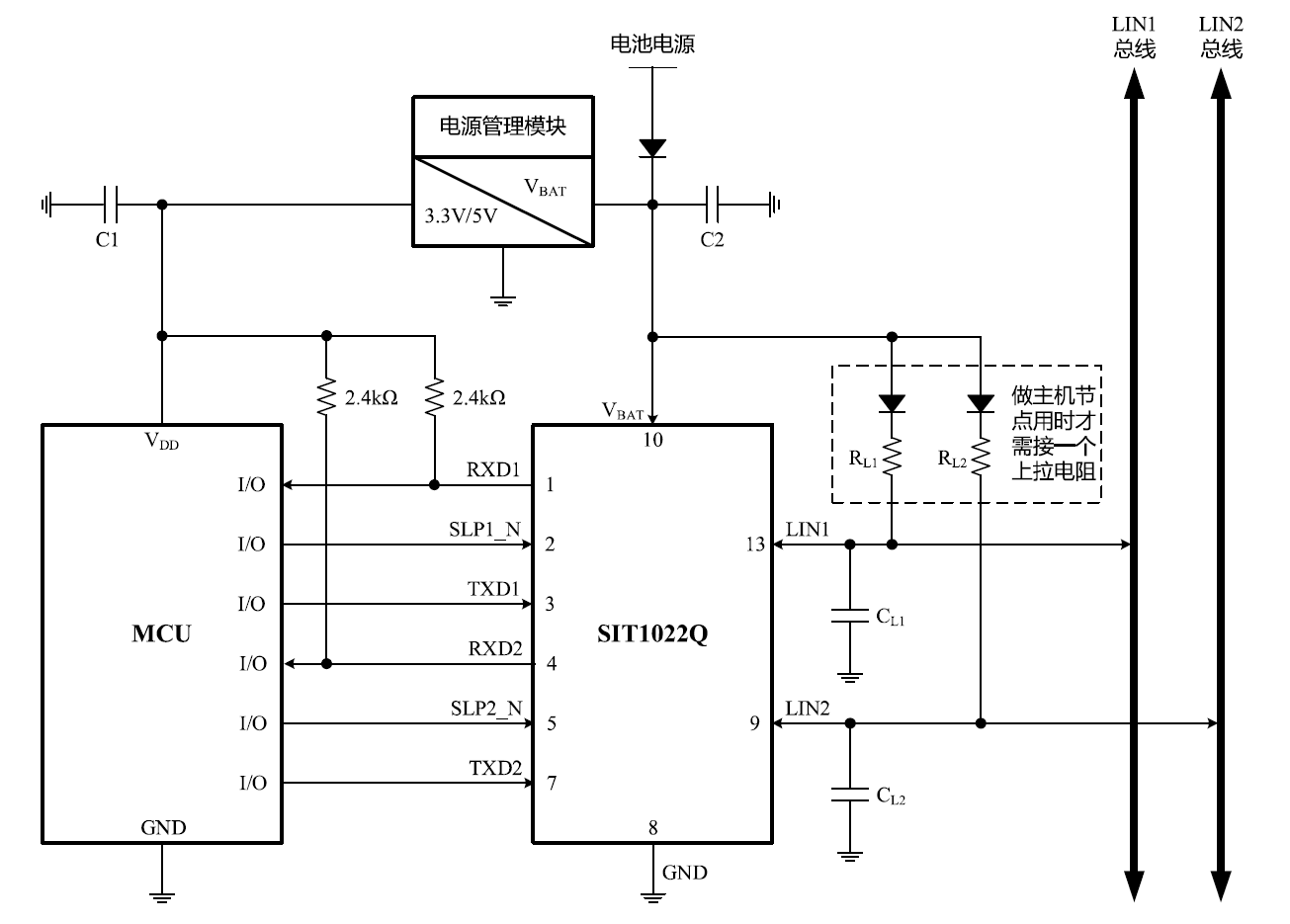
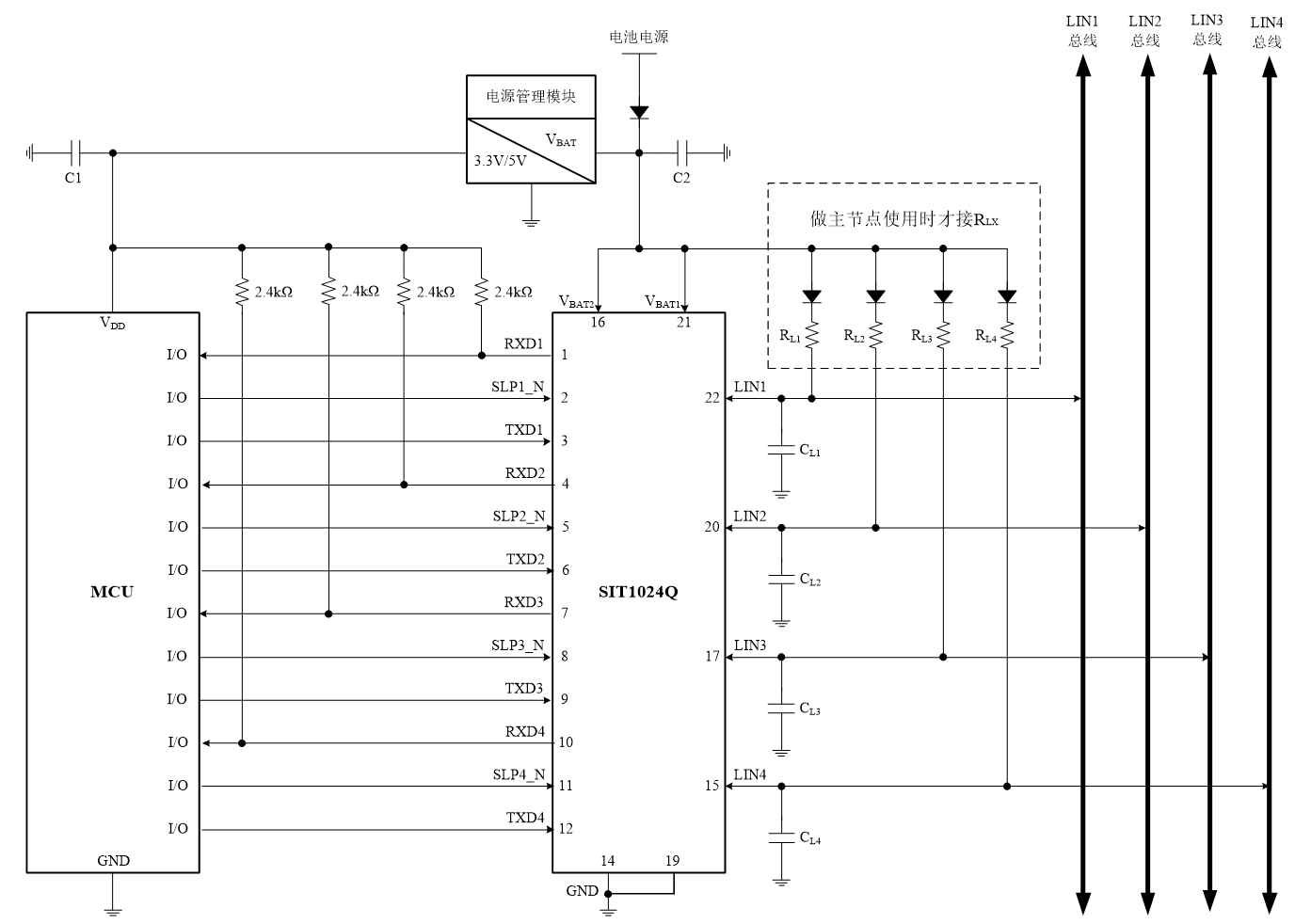
SIT1022Q和SIT1024Q的典型应用示意图分别如图13、14所示,其作为主机节点使用时候,需要接一个二极管和上拉电阻RL。

图13 SIT1022Q典型应用示意图

图14 SIT1024Q典型应用示意图
地址:湖南省长沙高新开发区尖山路39号中电软件园总部大楼
上海:上海市浦东新区豪威科技园区上科路88号
深圳:深圳市南山区科技园高新南七道1号粤美特大厦24楼
业务:15074991500(华东区),13647318510(华南区),13600008459(北西区)
服务:service@cucym.com
招聘:tinachen@cucym.com
Copyright © 2020 湖南u支付电子科技有限公司 湘ICP备2022017381号