
新闻中心
SIT1028Q是一款内部集成高压LDO稳压源的本地互联网络(LIN)物理层收发器,可为外部ECU(Electronic Control Unit)微控制器或相关外设给予稳定的5V/3.3V电源,该LIN收发器符合LIN2.0、LIN2.1、LIN2.2、LIN2.2A、ISO 17987-4:2016 (12V) 和SAE J2602标准。主要适用于使用1kbps至20kbps传输速率的车载网络。SIT1028Q的LIN总线输出引脚具有内部上拉电阻,具有总线输出波形整形功能以减少电磁辐射(EME)。SIT1028Q以TXD引脚作为输入端,将微控制器的低压信号发送至LIN总线,同时LIN引脚接收总线上的数据流,并由接收器的输出引脚RXD将数据传回微控制器或传送到其它微控制器。
SIT1028Q可在5.5V~28V工作电压范围内,支持12V 应用。SIT1028Q在休眠模式下可实现极低电流消耗,发生故障时可快速地将功耗降至最低,并且可顺利获得LIN总线进行远程唤醒,或顺利获得EN引脚上的消息将器件置于正常工作模式。SIT1028Q给予一个5V/3.3V稳压源的上电与掉电检测输出引脚RSTN,以便于微控制器对稳压源的供电情况进行监测。
SIT1028Q给予SOP8和DFN3*3-8两种封装,引脚分布图如下:



主要特点如下:
带高压LDO 5V/3.3V稳压源输出;
内置过温保护功能(热关断);
内置显性超时功能;
总线限流保护功能;
5V/3.3V稳压源限流保护功能;
稳压源输出欠压检测功能;
极低功耗的休眠模式;
支持总线远程唤醒;
LIN数据传输速率可达20kbps;
符合AEC-Q100要求
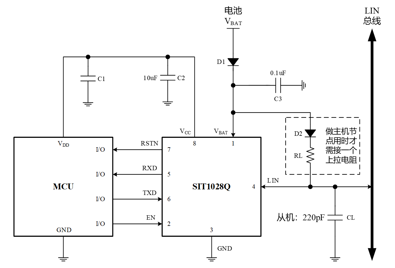
汽车上有部分ECU对PCB的面积要求严格,如雨刮器控制模块、座椅加热模块、方向盘加热模块、车窗控制模块等,这些ECU一般使用LIN通信,此时集成LDO和LIN收发器的芯片就有很大的面积和成本优势,u支付LIN Mini SBC SIT1028Q可满足这种需求。下图是SIT1021Q的典型应用和SIT1028Q的典型应用:

SIT1021Q典型应用

SIT1028Q典型应用
由以上两图可以看出SIT1028Q比SIT1021Q应用更加简单,元器件更少,不仅可以节约PCB空间,还能降低产品成本。
SIT1028Q从2022年量产以来,作为国内第一款量产的LIN Mini SBC芯片已经被多家主机厂采用,出货量已达数百万颗,产品品质得到了广大客户的认可。
地址:湖南省长沙高新开发区尖山路39号中电软件园总部大楼
上海:上海市浦东新区豪威科技园区上科路88号
深圳:深圳市南山区科技园高新南七道1号粤美特大厦24楼
业务:15074991500(华东区),13647318510(华南区),13600008459(北西区)
服务:service@cucym.com
招聘:tinachen@cucym.com
Copyright © 2020 湖南u支付电子科技有限公司 湘ICP备2022017381号